北理工在光动力协同小核酸药物抗肿瘤方面取得进展
发布日期:2021-01-08 供稿:前沿交叉科学研究院
编辑:朱倩云 审核:唐水源 阅读次数:近期,北京理工大学黄渊余课题组在小干扰核酸(siRNA)和光动力疗法(PDT)联合治疗肝癌方面取得新进展,相关研究成果以“ROS-Activatable siRNA-Engineered Polyplex for NIR-Triggered Synergistic Cancer Treatment”为题发表在顶级期刊《ACS Applied Materials & Interfaces》(IF=8.758)上。该工作第一作者为北京理工大学博士研究生张萌洁,通讯作者为北京理工大学黄渊余研究员。
作为RNA干扰(RNAi)的主要类型,小干扰RNA(siRNA,小核酸)是未来生物制药领域的新兴代表性技术之一。目前全球已有3种siRNA药物获批上市(Onpattro、Givlaari、Oxlumo)。但siRNA药物需要进入到细胞质才能发挥作用,如何高效入胞、并进一步高效从内涵体中逃逸到细胞质,是十分重要而挑战的科学问题。光动力疗法(PDT)是指利用光敏药物和激光治疗特定疾病的一种新方法。在氧气存在的情况下,用特定波长照射病变部位,能选择性地使病变组织的光敏药物活化,在此过程中产生的活性氧(ROS)可对目标组织及细胞进行杀伤,实现治疗。同时,有研究表明ROS可提高细胞膜和内涵体膜的通透性,这将有利于siRNA药物入胞和内涵体逃逸。

图1 PPTC/siRNA作用机制示意图及研究思路
基于以上考量,该研究设计了一种聚乙二醇(PEG)修饰、ROS响应的阳离子聚合物PPTC,该阳离子聚合物可高效负载抗RRM2基因的siRNA药物,形成稳定、均一的PPTC/siRRM2纳米药物体系。RRM2是一种脱氧核糖核酸酶还原亚基,与多种癌症的发生发展密切相关,沉默RRM2可促进肿瘤细胞发生凋亡。该复合物进入到细胞后,在近红外光的照射下能有效降解聚合物、产生ROS,ROS可破坏内涵体膜、促进内涵体逃逸,同时破坏细胞膜使肿瘤细胞发生凋亡。而进入胞质的siRNA抑制RRM2的表达,可有效阻止癌细胞增殖,从而从“促凋亡、抑增殖”双角度实现协同抗肿瘤治疗(图1)。

图2 PPTC/siRNA复合物在细胞水平的效应和机制研究
研究人员首先在肝癌细胞上转染该小核酸药物体系,激光共聚焦显微镜(Confocal)结果显示,该体系可高效进入到细胞中;且相比于未光照组,经光照处理后,siRNA的内涵体逃逸效率得到有效提高(图2A)。生物电镜(BioTEM)的研究证明,该体系经光照后产生的ROS,可有效提高细胞膜通透性,并对肿瘤细胞进行杀伤(图2B)。

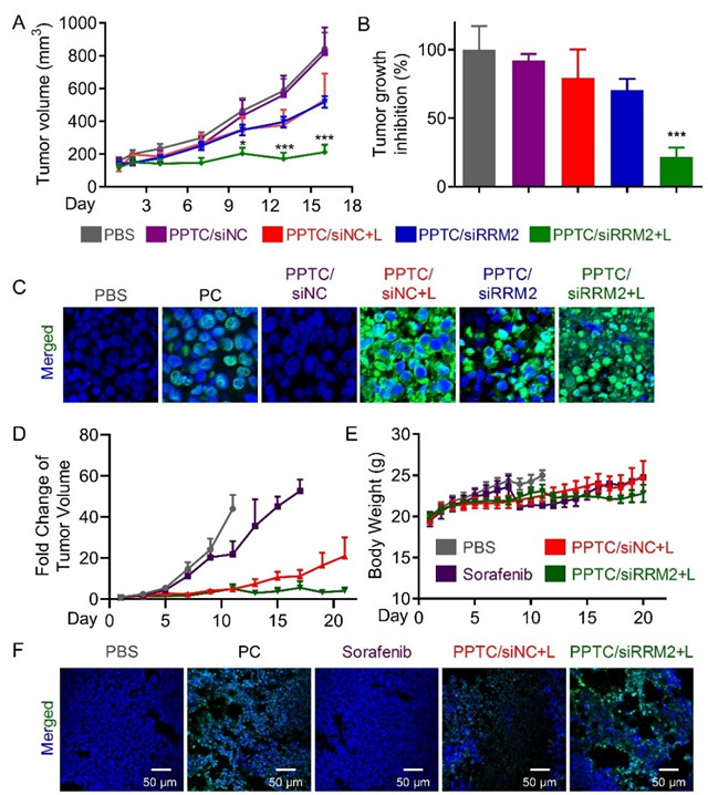
图3 PPTC/siRNA在CDX和PDX肿瘤模型中的药效研究
进一步,研究人员在小鼠上分别建立了肝癌细胞系异种移植的CDX模型(图3A-C)和肝癌患者癌组织异种移植的PDX肿瘤模型(图3D-F)。研究表明,在这两种肿瘤模型中,PPTC/siRNA药物体系均可有效抑制肿瘤生长,促进癌细胞凋亡。值得注意的是,数据证明该药物体系表现出良好的光动力与siRNA治疗协同效应,相比于单独使用siRNA或单独进行光照处理,二者联合可显著提高RRM2的基因沉默效率,提升小鼠肿瘤生长的抑制效果(图3A-B)。同时,该复合物在细胞和动物体内都展现出了良好的安全性。
该工作为如何提高siRNA药物的递送效率(进入靶细胞、逃出内涵体到达胞质)提供了新思路,并为近红外光触发的小核酸药物和光动力协同抗肿瘤治疗提供了示例。
作者简介:
黄渊余,北京理工大学研究员、课题组长、博士生导师。研究兴趣主要围绕核酸技术与药物展开。目前在Nano Today、Adv Funct Mater、Nano Lett、Biotechnol Adv等期刊发表SCI论文50余篇;其中第一或通讯作者论文30余篇,含IF>10论文13篇、ESI高被引论文3篇。著述专著6章、中文教材1部;申请专利6件,含授权PCT专利2件。先后主持国家自然科学基金等项目10余项。入选北京市科技新星(2020)、北京市科协先进工作者(2020)等荣誉。是中国生物物理学会纳米生物学分会秘书长、理事,另4个学会理事或委员,及多个期刊编委。
论文详情:
Mengjie Zhang, Yuhua Weng, Ziyang Cao, Shuai Guo, Bo Hu, Mei Lu, Weisheng Guo, Tongren Yang, Chunhui Li, Xianzhu Yang, and Yuanyu Huang*. ROS-Activatable siRNA-Engineered Polyplex for NIR-Triggered Synergistic Cancer Treatment. ACS Appl. Mater. Interfaces 2020, 12, 32289−32300.
教师主页:http://arims.bit.edu.cn/xzdw/qnggjs/tbyjy/178349.htm
论文链接:https://dx.doi.org/10.1021/acsami.0c06614
分享到:
